2022-03-15606
315,一个牵动全国消费者脉搏的日子。尽管近年来消费者对自身权益越来越重视,但花样繁多的“隐形侵权”却屡禁不止,在此前提下,品牌自检自查,践行社会责任、行业担当便显得尤为重要。
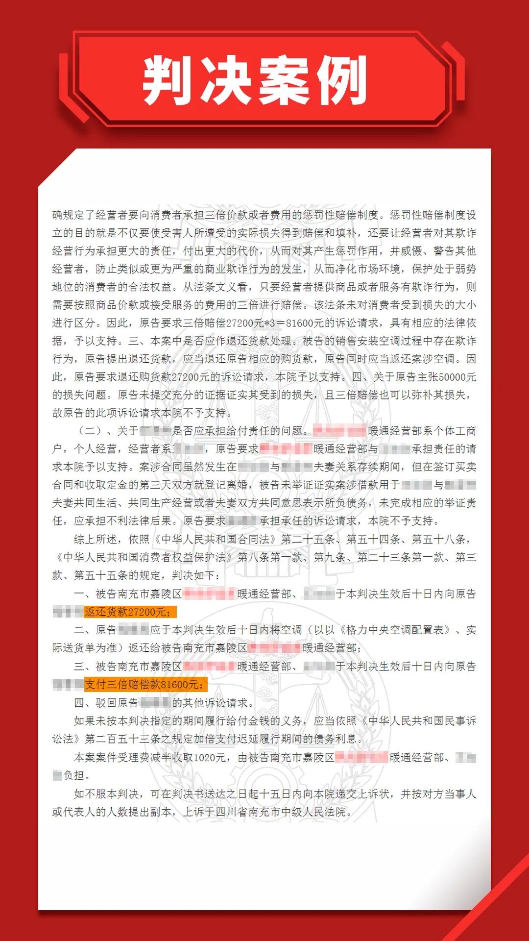
作为中国中央空调行业的领军品牌,格力中央空调备受消费者的喜爱,但也正因如此,让不法分子动起了“歪脑筋”,通过不正规的渠道,欺骗利诱消费者,销售磨号、无条码、假条码、无铭牌、无序列号的“非原装”格力中央空调。
这样的产品,没有任何保障,极有可能是高仿机、山寨机、翻新机等等,不仅无法享受官方三包售后服务,还存在诸多安全隐患,危害极大。

面对此类“非原装”产品,四川格力中央空调始终秉持零容忍的态度。自2019年专设监察部门以来,查处数十起“非原装”产品的违法销售行为,为个人及单位消费者成功追回设备款及赔偿金近200万元。此举在极大震慑违法行为、为行业的健康发展提供参考案例的同时,更用实际行动捍卫了消费者的合法权益,也为合法经营的经销商伙伴伸张了正义。



今年,四川格力中央空调将继续加大监察力度,扩大巡查范围,贯穿“苍蝇老虎一起打”的原则,不遗余力参与打击“非原装”产品的制售,坚决维护消费者和授权经销商们的合法权益。